Instance Verification Kit (IVK)
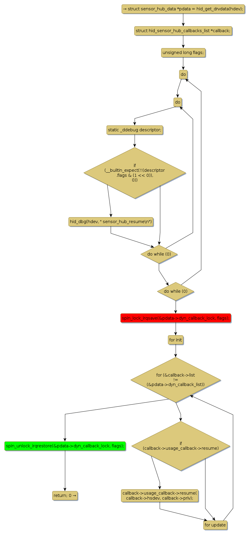
spin lock @ [11504+52+/linux-3.19-rc1/drivers/hid/hid-sensor-hub.c]
Instance Signature: dyn_callback_lock
|
The Matching Pair Graph:
|
|
Function Name
|
Control Flow Graph (CFG)
|
Events Flow Graph (EFG)
|
Source Correspondence
|
|
sensor_hub_resume
|
|
|
[11290+17+/linux-3.19-rc1/drivers/hid/hid-sensor-hub.c]
|